مخرجات الطلاب

سيكون لدى خريجي البرنامج القدرة على:

  • تحليل مشكلات الحوسبة المعقدة وتطبيق مبادئ الحوسبة وغيرها من التخصصات ذات الصلة من أجل طرح الحلول الملائمة لها.
  • تصميم وتنفيذ وتقييم حل باستخدام الحوسبة لتلبية مجموعة معينة من متطلبات الحوسبة في سياق تخصص البرنامج.
  • التواصل بفعالية ضمن مجموعة متنوعة من السياقات المهنية.
  • التعرف على المسؤوليات المهنية واتخاذ قرارات مميزه في ممارسة الحوسبة، مع مراعاة المبادئ القانونية والأخلاقية .
  • العمل بفعالية كعضو أو قائد في فريق مشارك في الأنشطة المناسبة لتخصص البرنامج.
  • دعم تقديم واستخدام وإدارة نظم المعلومات داخل بيئة نظم المعلومات.
إطار التقييم والتحسين المستمر (برنامج نظم المعلومات)

إطار التقييم والتحسين المستمر (برنامج نظم المعلومات)

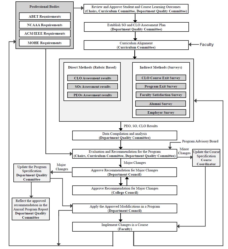
يُجسِّد إطار التقييم والتحسين المستمر المعتمد في برنامج نظم المعلومات (IS) – كما هو موضَّح في الشكل رقم (4.1) – نهجًا منظمًا وشاملًا لتقييم البرنامج. ويهدف هذا الإطار إلى دعم عمليات التقييم المستمر، والتحسين المتواصل، وضمان الاتساق مع الأهداف المؤسسية، مع الحفاظ على أعلى معايير الجودة الأكاديمية في التعليم والتعلّم. تُعد عملية تقييم البرنامج في قسم نظم المعلومات عمليةً مستمرة ومنهجية، مدمجة في منظومة الحوكمة الخاصة بالقسم، وتشمل المنهج الدراسي، وأعضاء هيئة التدريس، والمرافق، والبحث العلمي، والتطوير المهني. وانسجامًا مع إطار الجودة المؤسسي، يضمن هذا النظام أن تكون مخرجات التعلم الطلابية (SOs) محددة بوضوح، ومترابطة باستمرار مع مخرجات المقررات الدراسية، ويتم تقييمها بانتظام لدعم التميز الأكاديمي.

الشكل 4.1: إطار التقييم والتحسين المستمر لبرنامج نظم المعلومات